Copyright ? 2026(投资有风险,入市需谨慎) 股市风险起伏变幻莫测,提醒投资者需谨慎操作!
西部证券130亿欲并购新时代证券,1.4倍PB引发关注…战略意图是啥?

证券业并购再现大动作!这一次是西部证券想干件大事。
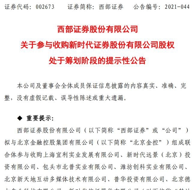
9月27日,西部证券发布重磅公告,拟与北京金融控股集团有限公司(以下简称“北京金控”)组成联合体参与收购新时代证券的98.24%股权,若交易顺利,西部证券将成为新时代证券的控股股东。

西部证券表示,此次参与竞买是为了增强战略、业务、人员及区域等多方面协同优势,提升行业竞争力和盈利能力。根据券商中国记者梳理,西部证券无论是总资产体量还是盈利能力,均远远强于新时代证券。新时代证券在华北地区及河南省的营业网点相较要多,此外资管业务业绩表现更好。
西部证券在这轮收购中,拟出资不超过130亿。从估值来看,根据券商中国记者以2020年末净资产指标进行测算,新时代证券市净率约为1.4倍。
券业并购再现大事件
9月27日,西部证券董事会发布公告,同意该公司与北京金控组成联合体,以自有资金参与收购新时代证券98.24%股权,其中西部证券独立出资金额不超过130亿元,以现金方式分期支付。
据了解,2020年7月新时代证券等机构被证监会接管,主要因为隐瞒实际控制人或持股比例、公司治理失衡。今年证监会延长新时代证券接管期限至2022年7月16日。
9月16日新的进展出现。北京产权交易所挂出一则股权转让信息,新时代证券28.59亿股股权被挂牌转让,转让底价为131.35亿元,转让份额占新时代证券总股份的98.24%,转让方为新时代证券前十大股东中的八位,包括上海宜利实业发展有限公司、新时代远景(北京)投资有限公司等。
如今,西部证券明确表示要参与竞买。若交易顺利完成,西部证券将成为新时代证券的控股股东,其与北京金控双方持股比例尚未确定,将视竞买结果确定。若成为控股股东,西部证券表示将按照监管要求进一步推进与新时代证券的业务整合工作,妥善解决同业竞争问题。
西部证券提醒,此次竞买能否成功具有不确定性,如遇此次竞买价格过高或其他因素,西部证券将视进程可能放弃此次竞买。
这笔收购贵不贵?
对于西部证券联合北京金控收购新时代证券股权的估值,在业内引发极大争议。
根据2020年年报显示,新时代证券的股东权益为94.43亿元,若以挂牌转让底价131.35亿元估算,新时代证券去年年末市净率约为1.4倍。
对标此前证券行业收购情况来看,中信证券收购广州证券给出的市净率约为1.2倍,天风证券收购恒泰证券的市净率约1.5倍。

对标上市券商情况来看,以2020年12月31日为交易日期计算,市净率超过2倍的券商有20家,1.5倍至2倍的11家,另有9家市盈率在1.0倍至1.5倍。
但有市场人士指出,考虑到新时代证券的股东背景问题,新时代证券股权应该“打折”卖,溢价40%不太适合正常市场定价规则。
业务点布局有差异
谈及此轮收购,西部证券表示,有助于该公司进一步优化资源配置,加快适应证券行业竞争新格局,增强战略、业务、人员及区域等多方面协同优势,不断提升公司的行业竞争力和盈利能力,助力公司实现战略目标。
根据两家证券公司主要财务数据显示,西部证券资产体量及盈利能力远强于新时代证券。2020年年末西部证券总资产为638.63亿元,新时代证券仅为166.87亿元。
盈利表现方面,西部证券2020年营业收入51.84亿元,净利润11.32亿元;新时代证券营收16.04亿元,净利润0.37亿元。

在网点布局上,西部证券营业部数量要多,但两家券商布点各有侧重,形成差异。根据两家券商2020年年报,西部证券共有102家营业部,超过一半营业网点在陕西省。而新时代证券有63家营业部,其中接近40%网点分布在河南、内蒙古、北京。
从传统业务板块表现来看,西部证券在证券经纪业务、投行业务方面均强于新时代证券。具体而言,西部证券证券经纪业务手续费净收入为10.37亿元,新时代证券3.33亿元;投行业务方面,西部证券投行手续费净收入为5.29亿元,新时代证券仅0.55亿元。
但新时代证券的资管业务表现要更好。根据2020年年报,新时代证券资管业务手续费净收入为0.58亿元,而西部证券仅为0.12亿元。
两家券商的的研究所在卖方研究中均小有名气。Wind数据显示,西部证券2020年分仓佣金收入为1.56亿元,同比增长109.26%,排第27名,佣金席位占比1.12%;而新时代证券以3850.32万元排第44名。

关注微信公众号












